中国·yl23411(永利)集团官网-Green Moving Future
中文
|
EN
首页
关于我们
关于我们
发展愿景
组织机构
学科学术分委员会
控制科学与工程学位评定分委员会(含运筹学与控制论)
专业技术职务评审委员会
公司领导
公司直属办公室
党组织
工会组织
团学组织
重大奖项
新闻中心
永利yl23411动态
公司公告
员工之窗
科研信息
本科生教学
党团园地
研究生招生
研究生教学
就业信息
国际交流
团队建设
一级学科
二级学科
团队队伍
教授(研究员)
副教授(副研究员)
讲 师
实验教学队伍
博士后
兼职教授
荣休教师
招聘与人才引进
信息检索
其他信息
制度文件
党建
内控制度
议事制度
年鉴
其他
本科教育
智能科学与技术专业
自动化专业
研究生教育
博士生课程设置
硕博连读生课程设置
硕士生课程设置
专业硕士生课程设置
系所中心
自动化与智能科学系
机器人与信息自动化研究所
机器智能研究所
国家级虚拟仿真实验教学中心
实验教学中心
天津市智能机器人技术重点实验室
国际交流
奖学金交换项目
合作院校分布
联合培养项目
国际学术合作
重要交流活动
对外合作
校际合作
校地合作
校企合作
实践基地
机构设置
自动化与智能科学系
机器人与信息自动化研究所
机器智能研究所
实验教学中心
首页
关于我们
关于我们
发展愿景
组织机构
学科学术分委员会
控制科学与工程学位评定分委员会(含运筹学与控制论)
专业技术职务评审委员会
公司领导
公司直属办公室
党组织
工会组织
团学组织
重大奖项
新闻中心
永利yl23411动态
公司公告
员工之窗
科研信息
本科生教学
党团园地
研究生招生
研究生教学
就业信息
国际交流
团队建设
一级学科
二级学科
团队队伍
教授(研究员)
副教授(副研究员)
讲 师
实验教学队伍
博士后
兼职教授
荣休教师
招聘与人才引进
信息检索
其他信息
制度文件
党建
内控制度
议事制度
年鉴
其他
本科教育
智能科学与技术专业
自动化专业
研究生教育
博士生课程设置
硕博连读生课程设置
硕士生课程设置
专业硕士生课程设置
系所中心
自动化与智能科学系
机器人与信息自动化研究所
机器智能研究所
国家级虚拟仿真实验教学中心
实验教学中心
天津市智能机器人技术重点实验室
国际交流
奖学金交换项目
合作院校分布
联合培养项目
国际学术合作
重要交流活动
对外合作
校际合作
校地合作
校企合作
实践基地
机构设置
自动化与智能科学系
机器人与信息自动化研究所
机器智能研究所
实验教学中心
中文
|
EN
本科教育
智能科学与技术专业
自动化专业
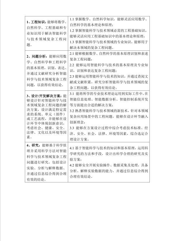
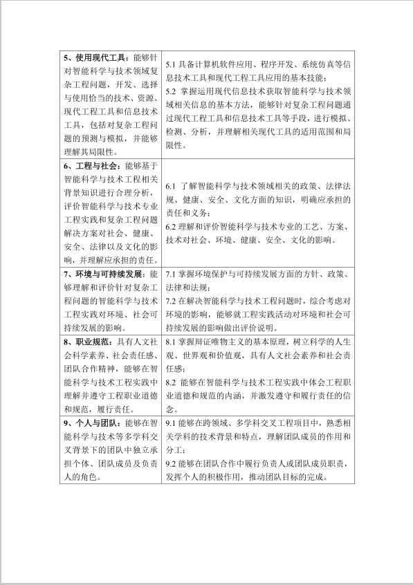
永利yl23411智能科学与技术专业本科培养方案 (2017版)
2022/04/01
该培养方案
修订
于2017年8月。
返回列表